
出访报告
杭州市人民政府:
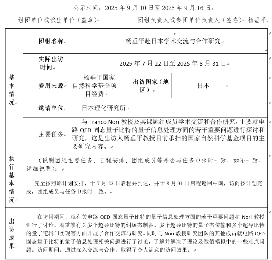
受日本理化研究所Franco Nori教授的邀请,于2025年7月22号至2025年8月31号访问了Nori教授的研究课题组,顺利完成了访问计划,并按照原先计划回到中国。在访问期间,就有关电路QED固态量子比特的量子信息处理方面的若干重要问题和Nori教授进行了讨论。着重就有关多个超导比特的纠缠态制备、多个超导比特的量子态传输和多个超导比特的量子逻辑门实现等方面开展了合作交流与研究。同时与Nori教授研究团队的其他成员就电路QED固态量子比特的量子信息处理相关问题进行了讨论,了解并解决了理论及数值模拟中的一些难点问题。访问期间,通过深入交流与合作,取得了令人满意的访问效果。
特此报告。
地址:杭州市余杭区余杭塘路2318号勤园19号楼
邮编:311121 联系电话:0571-28865286
Copyright © 2020 黑料网
公安备案号:33011002011919 浙ICP备11056902号-1
学院官微